Network Calculated primary fields

AD
DM

Network Calculated is a primary type custom field configuration that may be assigned to an address or parent HCO object.

Supported objects

  • Addresses

  • Parent HCOs (Affiliations)

About Network Calculated primary

A record can only have one Network Calculated primary address and affiliation. Network automatically moves the primary flag to another object if the current primary object is inactivated, invalidated, or removed. This ensures that a record always has an active and valid primary address defined.

Important: Starting in Network version 24R1.1, the Network Calculated primary type is not supported for new primary type custom fields. All new primary type custom fields use the Unique Checkbox configuration. Unique Checkbox includes the same functionality as Network Calculated configurations but are more robust. Existing Network Calculated primary fields are not impacted.

Primary flag on records

On the Profile page, primary indicators display when a Network Calculated primary field is set for an address. The Primary badge and field name displays.

In this example, the Network Calculated primary address is called Global Primary Address.

Setting a primary on records

If this configuration is used to support your business processes, the primary can be set in the following ways:

  • Set an active and valid primary on existing records - Network will not automatically calculate the field value for records that were already loaded in your instance before the primary field was created. The primary will be calculated over time as records undergo changes and primary calculation is triggered.

    You can set a primary on existing records in your Network instance using the Data Updater or a source subscription.

    See Setting an object to primary for details.

  • Edit primary- Users can update the primary field on the record profile. It can also be updated through data loading using the Data Updater or source subscription features.

    See Setting an object to primary for details.

  • Network calculates primary - Network will calculate the primary over time whenever an entity is merged (owner of the object), the existing primary field was updated from True to False, the existing primary status is updated to inactive, or the record state becomes Invalid/Deleted.

    For details see Triggers for primary calculation.

Understanding primary calculations

Network uses a set of business rules to determine what object will be set to primary for a record.

Both primary primary field types use the following standard logic (in this order):

  • Source rank - The rank on the primary field is the same or higher than the existing primary address (rank of 1 is highest).
  • Address rank (Address objects only) - The address ordinal value that is the lowest.
  • Date and time - The address where the primary field was last updated.
  • Veeva ID - The newest (highest) address entity ID.

For more details about the fields and events that cause Network to calculate a primary, see Triggers for primary calculation.

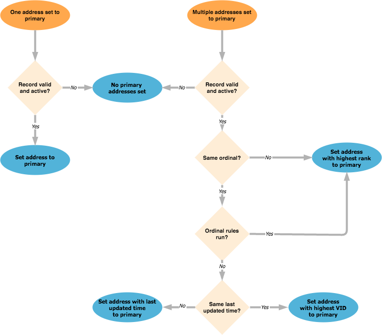
Primary address examples

The primary address business rules might run before or after the address ordinal rules. As a result, when addresses have the same ordinal, the flow that determines which address is set as primary might be different. If the address ordinal rules run first, each address will have a unique rank, so the highest ranking address will be set as primary. If the primary address rules run first, each address will have the same rank, so Network proceeds to check the last updated time.

The following diagrams contain various scenarios and outcomes for setting a primary address.

One or more addresses are set to primary

No primary address is set

Primary affiliation examples

The following diagrams contains various scenarios and outcomes for setting primary affiliation:

One or more affiliations are set to primary

No affiliations are set to primary

Considerations for primary affiliation field values

For primary affiliation, if an affiliation is loaded and custom primary affiliation fields do not have a specified value, there will not be a source or time stamp on the custom fields. Network will not recalculate a primary affiliation for the HCO because it has an existing primary.

If a new HCO is loaded with an affiliation and it doesn't have a primary defined, Network will try to calculate a primary if the HCO object is also in your Network instance.